Je veux vous parler des « 𝗦𝗮𝘃𝗼𝗶𝗿–𝗔𝗴𝗶𝗿 » professionnels … Ces compétences qui impactent votre efficacité en milieu de travail et optimisent votre potentiel professionnel.
Jetons un coup d’œil ensemble …
Dans tout contexte professionnel, il faut avoir un coffre à outils pour réussir. Bien sûr, les médecins, les mécaniciens et les boulangers en ont tous un. Cela dit, tous les outils ne sont pas concrets et tangibles comme un stéthoscope, une clé anglaise ou un coupe-pâte.
Souvent nos outils sont intangibles : ce sont nos compétences professionnelles !
En milieu de travail, la compétence désigne la mobilisation d’un ensemble de « Savoirs » nécessaires à l’exercice d’une activité professionnelle, permettant à un individu d’assumer son rôle et ses responsabilités avec succès. Ces compétences sont les outils qui nous permettent d’être efficaces et d’atteindre les objectifs souhaités.
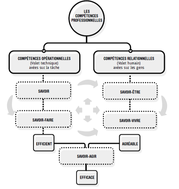
On peut classer ces compétences en deux grandes catégories, comme les deux faces d’une médaille : les compétences opérationnelles et les compétences relationnelles.
Les compétences opérationnelles (volet technique)
Ces compétences étant reliées à la tâche, elles sont donc spécifiques à un métier précis. Elles comprennent :
- Le « Savoir », soit l’ensemble des connaissances professionnelles théoriques, techniques ou tactiques (procédures, données, règles, normes, exigences, méthodes et outils) liées aux habiletés intellectuelles, acquises par l’étude et l’information, nécessaires à l’exercice d’une profession.
- Le « Savoir-Faire », soit l’ensemble des pratiques liées à une vision opérationnelle, aux habiletés techniques, à l’utilisation des moyens disponibles, à la maitrise de certaines habiletés, etc. Tout cela pour accomplir une tâche donnée en tenant compte de la situation et de l’environnement (l’expérience, la pratique, l’efficience). On le désigne en anglais par l’expression know-how.
- Le « Savoir-Être », soit l’ensemble des habiletés interpersonnelles liées aux attitudes, qui permettent d’entrer en relation avec soi-même (assurance, autonomie, dynamisme, résilience, authenticité, maitrise de soi, etc.).
- Le « Savoir-Vivre », soit l’ensemble des attitudes comportementales permettant d’entrer en relation avec les collègues, les clients, les fournisseurs et toute autre personne (respect, courtoisie, diplomatie, empathie, etc.).
